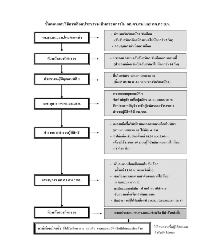
O4 : ข้อมูลคณะกรรมการ ตรวจสอบและติดตาม การบริหารงานตำรวจ (กต.ตร.) ของสถานีตำรวจ(ITA 68)

สภ.เสาไห้คำสั่ง กต.ตร.สภ ปี 2568newLorem ipsum dolor sit amet, consectetur adipiscing elit. Ut elit tellus, luctus nec ullamcorper mattis, pulvinar dapibus leo.